1С:Зарплата и Управление персоналом для Казахстана

«1С:Зарплата и управление персоналом для Казахстана» позволяет автоматизировать работу расчетных и кадровых служб предприятия по следующим направлениям:
- планирование потребностей в персонале
- решение задач обеспечения бизнеса кадрами — подбор, анкетирование и оценка персонала;
- планирование затрат на персонал;
- управление компетенциями работников и их аттестация;
- управление обучением персонала;
- управление финансовой мотивацией персонала;
- эффективное планирование занятости персонала;
- учет кадров и анализ кадрового состава;
- расчет заработной платы персонала;
- управление денежными расчетами с персоналом, включая депонирование не полученных работниками сумм;
- исчисление регламентированных законодательством налогов и взносов с фонда оплаты труда;
- отражение начисленной зарплаты, налогов, взносов и резервов в затратах предприятия;
Конфигурация позволяет повысить эффективность кадровой политики предприятия. Она будет полезна для всех участников, прямо или косвенно с ней взаимодействующих:
- Кадровая служба получит ценный инструмент автоматизации рутинных задач, в том числе анкетирования и подготовки отчетов о работниках с различными условиями отбора и сортировки.
- Работники предприятия будут уверены в том, что в любой момент смогут быстро получить необходимые им справки, сведения о своем отпуске и т.д.
- Руководство будет иметь полный контроль за происходящим, задавать структуру предприятия и составляющих его организаций, анализировать кадровый состав, принимать управленческие решения на основе полной и достоверной информации.
Наличие настраиваемых аналитических отчетов в программе позволит пользователям получить необходимую информацию в произвольных разрезах. А представление регламентированной отчетности в государственные органы станет гораздо менее трудоемким процессом &mdash особенно это касается налоговой отчетности.
Кроме перечисленных возможностей, в типовом решении «1С:Зарплата и управление персоналом для Казахстана» существует возможность вести учет в единой информационной базе от имени нескольких организаций — юридических лиц, а также индивидуальных предпринимателей, которые с точки зрения организации бизнеса составляют единое предприятие. В конфигурации параллельно ведутся два вида учета: управленческий и регламентированный. Управленческий учет ведется по предприятию в целом, а регламентированный учет ведется отдельно для каждой организации.
С целью ведения бухгалтерского учета обеспечена совместная работа конфигурации «Зарплата и управление персоналом для Казахстана» с решениями «1С:Бухгалтерия 7.7 для Казахстана», «1С:Бухгалтерия 8 для Казахстана», «1С:Управление торговым предприятием 8 для Казахстана».
Подсистема расчета заработной платы
Для успешного развития предприятия следует использовать методы оплаты труда, которые способствуют созданию деловой атмосферы и ориентируют работников на увеличение личного вклада в успех общего дела. В качестве основы для достижения указанных целей могут быть использованы механизмы финансовой мотивации. Кроме того, в используемых методах оплаты труда должны соблюдаться требования законодательства.
Указанные задачи решаются в конфигурации с помощью подсистемы расчета заработной платы — подсистема обеспечивает автоматическое начисление заработной платы и связанных с ней налогов и взносов в соответствии с действующим законодательством.
Подсистема полностью автоматизирует комплекс трудоемких расчетов с персоналом, начиная от ввода документов о фактической выработке, оплаты больничных листов и отпусков, и заканчивая формированием документов на выплату зарплаты и отчетности в государственные контролирующие органы. Автоматизируется расчет регламентированных законодательством начислений и удержаний, отражение результатов расчетов в затратах предприятия.
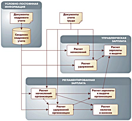
Схема основных движений данных при расчете зарплаты может быть представлена следующим образом:

В расчете заработной платы можно выделить следующие этапы:
- эпизодически в информационную базу вводится «условно-постоянная» информация кадрового учета, которая в дальнейшем используется в расчетах начислений и удержаний
- в течение месяца вводятся документы, характеризующие трудовые показатели каждого работника, а также другие документы и сведения, влияющие на начисления и удержания (больничные листы и т.п.)
- после завершения периода производится собственно расчет зарплаты и связанных с ней налогов и взносов. По результатам этого расчета формируются данные о суммах, подлежащих выплате работникам
С помощью данной подсистемы можно легко сформировать и распечатать необходимые документы, а также получить отчеты, связанные с начислением заработной платы.
Расчет заработной платы
В подсистеме расчета зарплаты автоматизированы практически все виды начислений оплаты труда и связанных с ней удержаний, налогов и взносов. Реализованы основные формы оплаты труда: повременная (с использованием месячных, дневных и почасовых тарифных ставок) и сдельная формы оплаты труда, а также их варианты — повременно-премиальная и сдельно-премиальная формы оплаты труда.
Для использования повременной оплаты труда работника достаточно при оформлении его приема на работу указать размер оплаты труда и график, по которому будет учитываться отработанное время.

Если в результате кадровых перестановок график работы работника изменяется, то такие события должны быть документально зарегистрированы в информационной базе.
Специально вести учет отработанного времени не потребуется. Фактически отработанное время будет вычисляться как объем планового времени, которое должен был отработать работник согласно графику, минус документально зафиксированные отклонения от этого графика, когда в указанное в графике рабочее время работник отсутствовал, например, по причине отпуска или болезни.
При сдельной оплате труда для расчета суммы заработка необходимо ежемесячно регистрировать фактическую выработку работника специальными документами - сдельными нарядами. Но график работы также требуется указывать, поскольку он используется в некоторых других расчетах.
Графики работы
Используемые для учета отработанного времени графики работы могут быть трех типов:
- пятидневные
- шестидневные
- сменные
В конфигурации необходимо указывать продолжительность рабочей недели и часы рабочего времени: интервалы работы в течение рабочего дня или смены с исключением перерыва на обед. Например, для 40-часовой рабочей недели и пятидневного графика работы часы рабочего времени могут быть такими: с 8-00 до 12-00 и с 13-00 до 17-00 (здесь предполагается, что перерыв на обед занимает время с 12-00 до 13-00).
Предусмотрено автоматическое заполнение текущего календаря графика работы с учетом государственных праздников, в котором отражаются рабочие дни, укороченные предпраздничные дни и перенесенные дни отдыха. Список государственных праздников хранится в информационной базе.
Начисления и удержания
Все начисления организации объединены в две большие группы:
- основные начисления — это начисления, имеющие период действия (оплата по тарифным ставкам, оплата периодов отсутствия работника и пр.);
- дополнительные начисления — это начисления, характеризующиеся одной датой начисления, например премии или дивиденды, — эти начисления, тем не менее, могут рассчитываться на основании сумм, ранее начисленных по основным начислениям.
Каждый вид начислений характеризуется способом расчета и другими параметрами.
Конфигурация содержит достаточный набор предопределенных видов начислений и удержаний. В частности, предусмотрены начисления по нескольким видам отпусков и нескольким видам простоев в рабочее время, удержания алиментов и др. Но пользователи могут добавлять неограниченное количество собственных видов начислений и удержаний.
Основные начисления могут рассчитываться следующими способами:
- по тарифной ставке (месячной, дневной или часовой) за фактический период действия начисления
- сдельно за фактический период действия начисления
- процентом (от сумм, начисленных по указанным базовым начислениям)
- фиксированной суммой
- по среднему заработку для отпуска
- по среднему заработку для исчисления пособий по временной нетрудоспособности
- по среднему заработку (например, для оплаты командировок)
- по месячному расчетному показателю за фактический период действия начисления и др.
Дополнительные начисления могут рассчитываться следующими способами:
- процентом (от сумм, начисленных по указанным базовым начислениям)
- по месячному расчетному показателю
- фиксированной суммой
Удержания могут рассчитываться следующими способами:
- процентом (от сумм, начисленных по указанным базовым начислениям)
- для удержания по исполнительным документам (т.е. с предварительным уменьшением суммы базовых начислений на сумму налогов)
- фиксированной суммой
Процедура расчета зарплаты
После ввода в информационную базу сведений о текущей выработке работников, об отклонениях от графика работы, о разовых начислениях и удержаниях можно произвести собственно расчет заработной платы и связанных с ней начислений. Для расчета постоянных (плановых) начислений используется документ «Начисление зарплаты работникам организаций».

Для исчисления индивидуального подоходного налога и обязательных пенсионных взносов, расчета удержаний используется документ «Расчет ИПН, ОПВ и удержаний».

Для выполнения расчета пользователю следует создать новый документ и указать самые общие параметры расчета: месяц начисления зарплаты, организацию и др., после чего остальные действия — заполнение табличной части документа и собственно расчет — могут быть выполнены автоматически.
Конфигурация автоматически справляется со сложными ситуациями, когда информация о причинах отсутствия работника вносится несколько раз. При регистрации отсутствия работника по невыясненной причине зарплата за период отсутствия начислена не будет, но если позже он принесет больничный лист, касающийся этого периода, то при следующем начислении заработной платы ему будет начислена оплата по больничному листу за дни болезни.
В организациях с большим штатом работников зарплату и прочие начисления удобно рассчитывать не всем работникам сразу, а по подразделениям. А если организация столь велика, что расчетом зарплаты занимаются несколько пользователей конфигурации — расчетчиков зарплаты, то за каждый расчетчиком можно закрепить конкретные подразделением с внесением этих сведений в информационной базе. Если при формировании документов указывать расчетчика, то в табличную часть будут автоматически вноситься только те работники, которые обслуживаются указанным расчетчиком.
Для подготовки выплаты зарплаты используется документ «Зарплата к выплате организаций».

Документ формируется и заполняется автоматизированным образом. В документе предусмотрена возможность регистрации выплаты зарплаты через кассу организации, а также путем безналичного перечисления зарплаты на счета работников в банке. Неполученную в срок зарплату можно зарегистрировать как задепонированную.
Конфигурация обеспечивает формирование всех бумажных печатных форм, связанных с начислением зарплаты: расчетных листков, платежных ведомостей и др.
Налоги с оплаты труда
Подсистема расчета зарплаты обеспечивает автоматизированный расчет налогов, связанных с заработной платой. Исходная информация для каждого вида налога содержится в описании вида начисления.

В описание включается исчерпывающий набор сведений, которые могут понадобиться при заполнении документов и отчетных форм. Например, для социального налога (СН) указывается способ налогообложения, который необходим для правильного исчисления налога. Для компонентов индивидуального подоходного налога (ИПН) указываются сведения, необходимые для правильного предоставления налоговых вычетов, а также для отнесения вида начисления к доходам, выплачиваемым работодателем в натуральной форме. Конфигурация содержит достаточный набор предопределенных видов начислений с полностью подготовленными описаниями. При необходимости пользователи могут вводить дополнительные виды начислений.
При регистрации документа «Расчет ИПН, ОПВ и удержаний» суммы индивидуального подоходного налога к удержанию рассчитываются автоматически для каждого работника с учетом сведений о его налоговых вычетах и льготах, содержащихся в информационной базе. Результаты расчета отображаются в табличной части документа на закладке «Расчет ИПН и ОПВ».

Социальный налог (СН) считается налогом не на работника, а на организацию. Расчет сумм социального налога вынесен в отдельный документ «Расчет СН и СО». Заполнение табличной части документа и собственно расчет выполняются автоматически с использованием исходной информации, содержащейся в документе «Начисление зарплаты работникам организаций».

Результаты автоматического расчета налогов и отчислений пользователь может исправить вручную.
Конфигурация обеспечивает формирование всей необходимой отчетности по СН и ИПН в электронном и бумажном виде.
Взносы и отчисления с оплаты труда
Каждый работник предприятия, за исключением работающих пенсионеров, обязан уплачивать обязательные пенсионные взносы, а также подлежит обязательному социальному страхованию. Предприятие ежемесячно исчисляет и удерживает пенсионные взносы из доходов, выплачиваемых работникам, и перечисляет их в накопительные пенсионные фонды. Исчисление обязательных социальных отчислений, уплачиваемых предприятием в Государственный фонд социального страхования за работников - участников системы обязательного социального страхования, также производится ежемесячно.
В конфигурации полностью учтены требования законодательства в области пенсионного обеспечения и обязательного социального страхования. Ведение учета обязательных пенсионных взносов и социальных отчислений организовано в соответствии с законами Республики Казахстан «О пенсионном обеспечении в Республике Казахстан», «Об обязательном социальном страховании» и другими нормативными документами.
Исчисление обязательных пенсионных взносов производится документом «Расчет ИПН, ОПВ и удержаний», в котором для каждого работника автоматически рассчитываются суммы взносов к удержанию. Результаты расчета отображаются в табличной части документа на закладке «Расчет ИПН и ОПВ».

Расчет социальных отчислений, уплачиваемых работодателем за участников системы обязательного социального страхования, вынесен в документ «Расчет СН и СО».

Для перечисления обязательных пенсионных взносов (социальных отчислений) в фонды используется документ «ОПВ Перечисление в фонды» («СО Перечисление в фонды»), который автоматически заполняется по результатам расчетов, проведенных за указанный в документе месяц.

Конфигурация обеспечивает автоматическое формирование электронных файлов и бумажных документов со сведениями о суммах исчисленных пенсионных взносов и социальных отчислений, которые необходимо прилагать к банковским документам:
- электронные платежные поручения формата МТ-102 (swift-файлы)
- списки на перечисление обязательных пенсионных взносов (социальных отчислений)
Регистрация в информационной базе сумм возвратов обязательных пенсионных взносов (социальных отчислений) из фондов производится документом «ОПВ Возврат взносов» («СО Возврат отчислений»).

Помимо отражения результатов исчисления обязательных пенсионных взносов и социальных отчислений в расчетных ведомостях и сводах, в конфигурации предусмотрены специализированные формы отчетности, позволяющие расчетчику контролировать состояние взаиморасчетов предприятия с фондами в разрезе месяцев исчисления взносов (отчислений). Отчеты предоставляют информацию о сальдо расчетов на начало и конец периода, суммах исчисленных и перечисленных взносов (отчислений), а также суммах возвратов.
Управленческая зарплата
Помимо регламентированной зарплаты, конфигурация предоставляет возможность начисления управленческой зарплаты работникам предприятия. Управленческая и регламентированная зарплаты могут соотноситься между собой следующим образом:
- управленческая зарплата для работника специально не рассчитывается — при этом его регламентированная зарплата считается управленческой зарплатой
- управленческая зарплата рассчитывается в дополнение к регламентированной зарплате
- управленческая зарплата и регламентированная зарплата рассчитываются независимо друг от друга — при этом выплаты регламентированной зарплаты регистрируются одновременно как и выплаты управленческой зарплаты
Управленческая зарплата может отличаться от регламентированной зарплаты алгоритмами и временем выполнения расчета.
Структуру управленческой зарплаты составляют начисления и удержания. Перечень начислений и удержаний для каждого работника устанавливается при регистрации приема на работу и кадровых перемещений.

Управленческие начисления и удержания могут использоваться в качестве элементов схем мотивации работников. Каждая конкретная схема мотивации ставится в соответствие сочетанию подразделения и должности.

А в кадровом документе каждому работнику также ставится в соответствие подразделение и должность. Поэтому пользователь, заполняющий кадровый документ управленческого учета, может выбрать один из двух вариантов заполнения списка начислений и удержаний:
- перечни управленческих начислений и удержаний заполняются вручную для каждого работника, указанного в документе
- перечни начислений и удержаний заполняются автоматически по схемам мотивации, которые предварительно составлены для сочетаний должностей и подразделений
Конкретные значения сумм управленческих начислений и удержаний устанавливаются в документе оплаты труда. Суммы управленческих начислений могут рассчитываться следующими способами:
- по тарифной ставке (месячной, дневной или часовой) за фактический период действия начисления
- сдельно за фактический период действия начисления
- процентом (от сумм, начисленных по указанным базовым начислениям)
- фиксированной суммой (если размер начисления указан в валюте управленческого учета, то сумма к начислению в точности совпадает с указанным размером, в противном случае производится пересчет в валюту управленческого учета)
Управленческие удержания могут рассчитываться следующими способами:
- процентом (от сумм, начисленных по указанным базовым начислениям)
- фиксированной суммой (если размер удержания указан в валюте, отличной от валюты управленческого учета, производится пересчет размера в валюту управленческого учета)
Списки начислений и удержаний, используемые для расчета зарплаты работникам организаций, можно дополнять.
Порядок расчета управленческой зарплаты немного проще порядка расчета регламентированной зарплаты. Основным документом расчета управленческой зарплаты является документ «Начисление зарплаты работникам», который формируется и заполняется автоматизированным способом.

Факт выплаты управленческой зарплаты регистрируется платежной ведомостью и расходными кассовыми ордерами, отражаемыми в управленческом учете.
Взаиморасчеты между работниками и предприятием учитываются в валюте управленческого учета, хотя сами платежи могут осуществляться в произвольных валютах. Для отражения во взаиморасчетах валюта платежа будет пересчитываться в валюту управленческого учета.
Управление персоналом
Персонал является наиболее ценным ресурсом любого предприятия. От грамотного управления персоналом во многом зависит эффективность работы предприятия в целом. Квалифицированные, инициативные и лояльные работники способны существенно повысить эффективность работы предприятия.
Управление данными о сотнях и тысячах работников, проведение мероприятий по подбору и обучению персонала, оценки квалификации производственного и управленческого состава, требует применения программных продуктов, позволяющих эффективно планировать и осуществлять кадровую политику предприятия.
Управление персоналом не сводится к ведению личных дел работников и сбору соответствующих данных. Для успеха бизнеса необходим современный подход к отбору персонала, разработка системы мотивации и оценки деятельности работников. Требуется регулярный анализ с целью выявления общих тенденций и рационального использования полученных результатов.
Подсистема управления персоналом является инструментом кадровой политики предприятия. Подсистема помогает оценивать профессиональную отдачу каждого работника, выявлять наиболее перспективных людей, рационально расставлять кадры, устанавливать эффективное стимулирование и справедливую систему оплаты труда.
В числе возможностей подсистемы управления персоналом:
- планирование потребностей в персонале
- планирование занятости и графика отпусков работников
- решение задач обеспечения бизнеса кадрами - подбор, анкетирование и оценка
- кадровый учет и анализ кадрового состава
- анализ уровня и причин текучести кадров
- ведение регламентированного документооборота
Подсистема управления персоналом будет полезна для всех участников, прямо или косвенно с ней взаимодействующих:
- Руководство будет иметь полный контроль за происходящим, задавать структуру предприятия и составляющих его организаций, анализировать кадровый состав, принимать управленческие решения на основе полной и достоверной информации. Мощные аналитические отчеты предоставляют пользователю информацию в произвольных разрезах.
- Кадровая служба получит ценный инструмент автоматизации рутинных задач, возможность формировать гибкие отчеты о работниках с различными условиями отбора и сортировки.
- Работники предприятия будут уверены в том, что в любой момент смогут быстро получить необходимые им справки, сведения о своем отпуске, данные персонифицированного учета в Пенсионный фонд и т.д.
Планирование потребностей в персонале
Для планирования потребностей предприятия в персонале удобно использовать специальный инструмент - кадровый план. Данный инструмент позволяет просмотреть различные варианты подбора и распределения кадров, оценивая их выгоды и издержки.

На основе кадрового плана можно получить следующие сведения:
- организационно-должностной состав (количество работников по подразделениям и должностям)
- событийный план изменений организационно-должностного состава и затрат на персонал
- планируемые затраты на оплату труда работников
Принцип учета издержек, заложенный в планировании, позволяет формировать фонд оплаты труда и распределять его по подразделениям и работникам. С целью поддержки коллективной работы по управлению персоналом функции по разработке и утверждению кадрового плана могут быть разделены между пользователями — менеджерами по управлению персоналом и руководителями предприятия. Для утверждения изменений кадрового плана руководителем предприятия используется специальный инструмент.
Этот инструмент обеспечивает поддержку принятия решений при утверждении изменений кадрового плана. При помощи инструмента руководитель может проконтролировать изменения кадрового плана, утвердить их или отклонить. Чтобы получить исчерпывающую информацию для принятия решения, руководитель может воспользоваться справками об изменениях и затратах на персонал.
Для исчисления фондов оплаты труда используется отчет «Фонд затрат на персонал».
Обеспечение бизнеса кадрами
Подсистема управления персоналом облегчает процесс подбора кадров и одновременно способствует повышению качества этого процесса за счет автоматизации и документирования операций по подбору и оценке кандидатов на работу в организации.

В рамках подсистемы выполняются следующие функции:
- хранение личных данных о кандидатах как о физических лицах
- хранение материалов, появляющихся в процессе работы с кандидатом, от резюме до результатов анкетирования
- планирование встреч с кандидатами и регистрация принятых решений вплоть до принятия на работу
Инструмент набора персонала
С помощью специального инструмента можно осуществить весь цикл набора кадров от появления новой вакансии до приема на работу.

Инструмент реализован как специализированное рабочее место менеджера по персоналу и совмещает в себе следующие функции:
- ввод новых кандидатов
- учет кандидатов как физических лиц
- учет решений по кандидатам
- планирование собеседований
- регистрация приема на работу
- отчет об открытых вакансиях
- хранение данных по переписке с кандидатом
Анкетирование и оценка
Специальная подсистема анкетирования предназначена для документирования и автоматизации процессов анкетирования и опросов.

Подсистема анкетирования обеспечивает:
- формирование анкет или опросов
- рассылку анкет/опросов по электронной почте
- загрузку и анализ полученных данных
Подсистема позволяет создавать и хранить типовые наборы вопросов, используемых при анкетировании/опросах работников или кандидатов на работу.
Эти механизмы дают возможность организовать сбор анкетных данных при подборе персонала, осуществлять опросы, исследовать удовлетворенность работников.
Учет затрат на привлечение персонала
Эффективность работы по обеспечению бизнеса кадрами также подлежит оценке руководителем предприятия. Затраты на привлечение персонала можно проанализировать с помощью соответствующего отчета.

Управление компетенциями и аттестациями
Для оценки персонала все чаще применяются критерии оценки, формализованные и единые для всего предприятия. Такие критерии обычно называют компетенциями.

В помощь менеджеру по персоналу разработан глоссарий компетенций. Он состоит из трех разделов и насчитывает более десяти компетенций. Глоссарий может использоваться для формализации критериев оценки.

Специальная подсистема управления компетенциями позволяет:
- моделировать компетенции и формализовать оценки компетенций
- создавать список должностных компетенций
- проводить аттестацию работников по компетенциям
С целью проверки компетенции работников и рационального распределения кадров на предприятии могут периодически проводиться специальные мероприятия - аттестации. Для управления аттестациями работников в состав конфигурации включен специальный инструмент.

В едином интерфейсе реализована возможность проводить следующие работы:
- контролировать оценки работников
- назначать аттестации
- контролировать проведение аттестаций
- анализировать оценки компетенций

Управление финансовой мотивацией персонала
Для управления мотивацией менеджеров и рядовых работников предприятия устанавливается зависимость уровня их дохода от результатов труда. Специальная подсистема управления мотивацией позволяет подобрать прозрачную и эффективную схему финансовой мотивации для любой должности. Подсистема управления мотивацией позволяет:
- формировать схемы оплаты труда с неограниченным количеством поощрений и взысканий
- вводить линейную и нелинейную зависимость размера поощрения/взыскания от результатов работы
- вводить привычные названия для результатов работы
В подсистему входят:
- справочник показателей схем мотивации
- универсальный набор способов расчета (формул для расчета)
- план видов расчета, позволяющие создавать разнообразные комбинации способов расчета и показателей схем мотивации
- интерфейс для пошаговой разработки/изменения схем мотивации
Важным элементом подсистемы управления мотивацией является набор используемых показателей.

Другим важным элементом подсистемы является набор способов расчета поощрений и удержаний.

Схема мотивации является основанием для расчета управленческой зарплаты и ввода данных, необходимых для ее расчета. Правила расчета управленческой зарплаты в соответствии с утвержденной схемой мотивации для конкретной должности могут быть представлены в наглядном виде.

С одной стороны, схема мотивации — это инструмент максимально эффективного использования каждого работника в интересах предприятия. С другой стороны, схема мотивации — это средство для достижения высокого уровня доверительности во взаимоотношениях между работником и предприятием. Работник четко представляет себе, что от него требуется и какая награда его ожидает в случае достижения тех или иных результатов.
Планирование занятости работников
Встречи и совещания
С целью исключения неприятных накладок в ответственных ситуациях конфигурация предоставляет возможность планирования использования рабочего времени работников.
Предусмотрено планирование встреч, совещаний и участия работников предприятия во внутренних и внешних мероприятиях предприятия.
Помимо планирования участия работников в мероприятиях, можно планировать использование помещений, в которых эти мероприятия проводятся.

Отпуска
Конфигурация содержит инструмент по планированию отпусков работников.

Это инструмент поддержки принятия решений руководителем при утверждении отпусков работников. Кроме того, инструмент позволяет организовать процесс разработки графика отпусков для большого количества работников, распределив его между несколькими ответственными лицами.
При помощи этого инструмента руководитель может выяснить, имеет ли работник право на запрашиваемый отпуск, не противоречит ли отпуск намеченным мероприятиям, кто еще будет в отпуске в этот период и т.п.
При помощи визуальных средств можно увидеть распределение отпусков во времени.
Инструмент содержит механизмы проверки и встроенные отчеты, что позволяет быстро найти ошибки и сэкономить время на процедуру утверждения.

Инструмент предоставляет информацию о количестве дней еще не спланированного отпуска по каждому работнику.
График отпусков может быть наглядно представлен в виде диаграммы Ганта.

Регламентированный кадровый учет
Помимо решения задачи управления данными о работниках в интересах управленческого учета предприятия, что имеет конечной целью наиболее полное использование потенциала каждого работника, подсистема управления персоналом обеспечивает ведение регламентированного кадрового учета в полном соответствии с требованиями текущего законодательства.
Подсистема обеспечивает хранение следующей информации:
- личные данные о работниках как о физических лицах
- подразделения и должности работника
- служебные телефоны, адреса электронной почты, другая контактная информации

По накопленной информации о работниках можно построить разнообразные отчеты:
- списки работников
- коэффициент текучести кадров и среднесписочная численность
- движение кадров
- статистика кадров
- отчеты по отпускам (графики отпусков, использование отпусков и исполнение графика отпусков)

Аналитические отчеты по работникам предоставляют возможность сформировать списки работников, отобранные и сгруппированные по различным критериям. Выводимые в отчет данные выбираются из широкого списка показателей, что дает возможность всесторонне анализировать кадровый состав предприятия и, следовательно, принимать более обоснованные управленческие решения. Пользователь может самостоятельно задавать параметры группировки и критерии отбора данных в отчетах в соответствии со спецификой решаемых задач. Такие индивидуальные настройки (фактически — созданные пользователем специализированные отчеты) могут быть сохранены в информационной базе для повторного использования.
Штатное расписание организаций
На основании кадровых сведений информационной базы может быть сформирован специализированный отчет — штатное расписание. Отчет будет содержать список штатных единиц организации, а также месячный фонд заработной платы по каждой единице.

Аналитический отчет по штатному расписанию организаций отображает данные в одном из двух вариантов: в виде списка штатных единиц или в виде штатной расстановки.
Отчеты по штатному расписанию предоставляют возможность группировать информацию в следующих разрезах:
- организации
- подразделения и должности организаций
- виды тарифных ставок
- графики работы
- валюты тарифных ставок
Кадровый учет организаций
Регламентированный учет кадров организации ведется независимо от учета работников предприятия. Физическое лицо может быть принято на работу в несколько организаций предприятия или в несколько подразделений одной организации. Но повторный ввод одних и тех же сведений о физическом лице при этом не потребуется.

В программе регистрируется все изменения для каждого работника в регламентированном кадровом учете: прием на работу, служебные перемещения, отпуска и командировки, вплоть до увольнения.

Аналитический отчет по работникам предоставляет возможность сформировать разнообразные списки работников организации, отобранные и сгруппированные по различным критериям.

По умолчанию отчет настроен так, чтобы в результате получился список работающих на текущую дату работников с их табельными номерами, упорядоченный по подразделениям.
Информационная база содержит набор общих классификаторов, предназначенных для работы с такими понятиями, как информация о населении (ОКИН), страны мира (ОКСМ), а также такие справочники, как виды документов удостоверяющих личность, воинские звания и т.д.
Воинский учет
Воинский учет в конфигурации организован в соответствии с действующими нормативными документами.
В конфигурацию включены следующие отчеты, которые представляются организациями либо по запросам военкоматов, либо на регулярной основе:
- данные для постановки на учет в военкомате
- численность граждан запаса
- список граждан, подлежащих постановке на воинский учет
- список принятых и уволенных военнообязанных
- список юношей 15-16 лет
- список для первоначальной постановки юношей на воинский учет
- список принятых и уволенных призывников
Дополнительные возможности
Прикладное решение обеспечивает надежное хранение данных, высокую производительность и скорость выполнения расчетов, масштабируемость информационной системы. Платформа прикладного решения содержит эффективные инструменты для решения различных задач внедрения, сопровождения и расширения информационной системы.
Масштабируемость и производительность
Обеспечены эффективная работа и надежное хранение информации при работе десятков и сотен пользователей. Современная архитектура информационной системы гарантирует сохранение высокой производительности при значительном росте нагрузки на систему и объемов обрабатываемых данных, а также позволяет увеличивать пропускную способность путем наращивания мощности используемого оборудования без затрат на модификацию или замену конфигурации.
Применение Интернет-технологий
Обеспечена эффективная поддержка пользователей фирмой «1С» с помощью средств электронной почты, а также периодическое обновление конфигураций через Интернет. Благодаря механизму web-расширения можно создать дополнительные рабочие места для мобильных или удаленных пользователей, который могли бы подключаться к информационной базе из любой точки Земного шара, где есть Интернет.
Интеграция с другими системами
Предоставляются средства интеграции прикладного решения практически с любыми внешними программами и оборудованием на основе общепризнанных открытых стандартов и протоколов передачи данных.
Права доступа
Прикладное решение содержит механизм настройки прав и ролей пользователей для обеспечения доступа к данным в соответствии с их должностным обязанностям. Механизм настройки прав и ролей, с одной стороны, позволяет уменьшить количество случайных и намеренных ошибок, связанных с «человеческим фактором», с другой стороны, создает создать каждому пользователю более комфортные условия для работы, делая лишнюю информацию невидимой. Использование механизма способствует сохранению коммерческой тайны.
Сервисное обслуживание пользователей «1С:Зарплата и управление персоналом 8 для Казахстана»
Обслуживание пользователей программного продукта осуществляется по линии Информационно-технологического сопровождения (ИТС). В комплект поставки программного продукта входит текущий выпуск поставки ИТС (Казахстан) и купон на бесплатное обслуживание по линии ИТС на 3 месяца.
Внимание! После того, как вы купили «1С:Зарплата и управление персоналом 8 для Казахстана», для получения сервисных услуг вам необходимо зарегистрировать программный продукт в фирме «1С». Для этого:
- Отправьте регистрационную анкету (по указанному на ней адресу) или передайте ее партнеру-франчайзи — для отправки регистрационной анкеты по почте в коробку вложен конверт с адресом и почтовой маркой Республики Казахстан.
- Оформите бесплатную 3-месячную подписку по купону, входящему в комплект поставки программного продукта; для этого обратитесь к партнеру, у которого вы купили программу.
Сервисное обслуживание по линии ИТС включает:
- услуги Линии консультаций по телефону и электронной почте
- получение обновлений конфигураций и платформы «1С:Предприятие 8», новых форм налоговой отчетности и другой полезной информации
- ежемесячное получение выпуска ИТС (Казахстан) — диска, содержащего методические материалы по настройке и эксплуатации системы, разнообразные консультации. Подробнее о проекте ИТС (Казахстан) вы можете ознакомиться по ссылке: http://1c-rating.kz/services/1c-support.php
По окончании периода ЛЬГОТНОГО сервисного обслуживания для поддержания программного продукта в рабочем актуальном состоянии рекомендуем заключить договор сопровождения.
Переход на «1С:Зарплата и управление персоналом 8 для Казахстана» пользователей предыдущих версий программных продуктов
Если на момент приобретения «1С:Зарплата и управление персоналом 8 для Казахстана» учет на вашем предприятии уже был автоматизирован с помощью лицензионных продуктов «1С:Предприятие» предыдущих версий (например, «1С:Зарплата и кадры для Казахстана» на «1С:Предприятие 7.7») — вы можете приобрести «1С:Зарплата и управление персоналом 8 для Казахстана» на условиях апгрейда (т.е. приобрести новый программный продукт по льготной цене).
Цена апгрейда составит: стоимость приобретаемого продукта минус стоимость сдаваемого продукта плюс 750 тг., но не менее половины стоимости приобретаемого продукта.
Если кроме «1С:Предприятие 8. Зарплата и управление персоналом для Казахстана» приобретаются дополнительные многопользовательские лицензии, — то стоимость апгрейда рассчитывается исходя из суммарной стоимости приобретаемого набора продуктов, то есть скидка делается не на один продукт, а на весь приобретаемый набор.
Для выполнения апгрейда необходимо вернуть в фирму «1С» регистрационную анкету на сдаваемый программный продукт. Дистрибутивы, книги и ключи защиты останутся у вас для завершения ведения учета в старой программе и перевода информационных баз в «1С:Зарплата и управление персоналом 8 для Казахстана».